Skip to main content
Hiero Local Node Deprecation (September 2026) Hiero Local Node is entering a 6-month deprecation period. Support ends September 2026. Migrate local testing and CI workflows to Solo before then. Learn more.

Using Single Node Configuration

Single node configuration simulates the network’s functions on a smaller scale (single node), ideal for debugging, testing, and prototype development.
Ensure the VirtioFS file sharing implementation is enabled in the docker settings.
Ensure the following configurations are set at minimum in Docker Settings -> Resources and are available for use:CPUs: 6Memory: 8GBSwap: 1 GBDisk Image Size: 64 GB
Ensure the Allow the default Docker sockets to be used (requires password) is enabled in Docker Settings -> Advanced.
Note: The image may look different if you are on a different version

Starting and Stopping Node

Before launching the network commands, confirm that Docker is installed and open on your machine. To stop your local node, use the following npm or docker commands. Before proceeding with this operation, make sure to back up any manually created files in the working directory.
# npm command to start the local network and generate accounts in detached mode
npm run start -- -d

# npm command to stop
npm run stop

# npm command to restart node
npm run restart
# Docker command to start the local network. Does not generate accounts
docker compose up -d

# Docker command to stop services
docker compose stop

# Docker command to restart local network
docker compose restart

# Docker command to stop local network and remove containers
docker compose down
Alternatively, run docker compose down -v; git clean -xfd; git reset --hard to stop the local node and reset it to its original state. The full list of available commands can be found here.

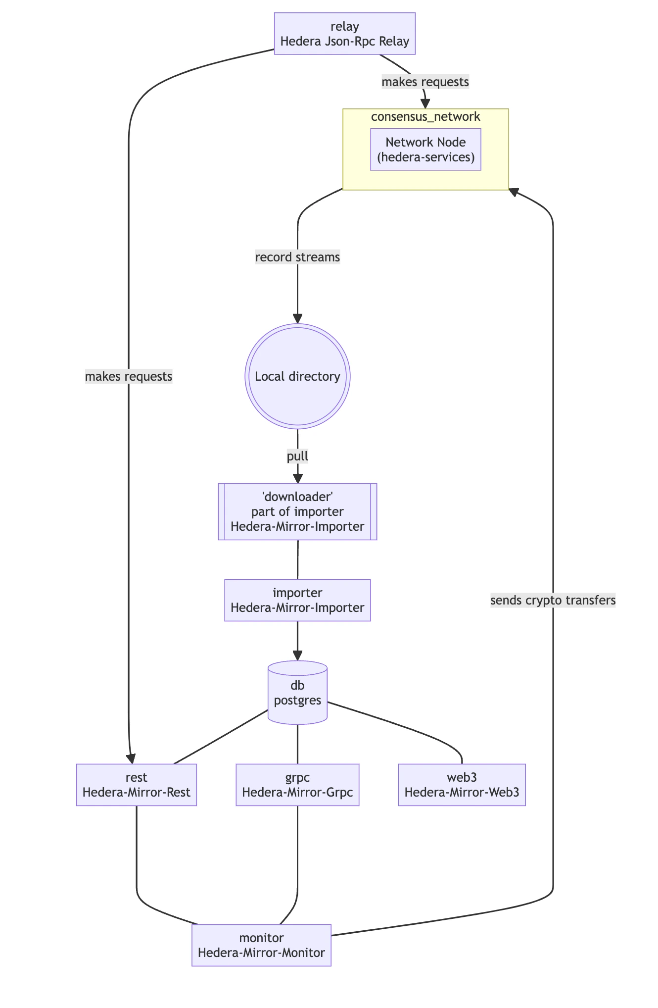
Single Node Mode Diagram

The following diagram illustrates the architecture and flow of data in single node mode.